Ăn mòn hệ thống tháp giải nhiệt cooling Tower là vấn đề cần quan tâm với các hệ làm làm mát.
Hệ thống giải nhiệt sử dụng rất nhiều mục đích: làm mát văn phòng; giải nhiệt cho thiết bị máy công nghiệp; bảo quản sản phẩm, nguyên vật liệu…
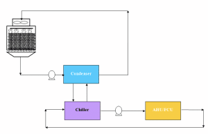
Một hệ thống giải nhiệt thường bao gồm: hệ thống tháp giải nhiệt, bình ngưng tụ chiller, thống chiller và hệ thống đường ống.

Sơ đồ cấu tạo hệ thống giải nhiệt
Nguyên nhân của hiện tượng ăn mòn hệ thống tháp giải nhiệt Cooling Tower
- Chất lượng nước sử dụng: các chỉ tiêu trong nước không nằm trong giới hạn cho phép đối với nguồn nước sử dụng cho hệ thống giải nhiệt;
- Thiết bị hệ thống: cấu trúc vật liệu, thiết kế không đảm bảo yêu cầu;
- Quá trình vận hành, bảo dưỡng: không có chương trình bảo dưỡng hợp lý;
- Ảnh hưởng của môi trường: hệ thống giải nhiệt, nhất là phần cooling, thường được bố trí ngoài trời, tiếp xúc trực tiếp với môi trường nên các vấn đề bụi, tạp chất, vi sinh vật phát triển sẽ góp phần rất lớn gây nên hiện tượng ăn mòn hệ thống.
Các dạng ăn mòn trong hệ thống tháp giải nhiệt Cooling Tower
Sự rỗ mòn
Là dạng ăn mòn tạo lỗ rỗ không đều.

Ăn mòn trên bề mặt kim loại.
Ăn mòn điện hoá – Galvanic
- Ăn mòn galvanic xảy ra khi hai kim loại khác nhau cùng tiếp xúc với một dung dịch và chúng có thể tạo ra độ dẫn điện.
- Khi hai kim loại cùng được tiếp xúc với một dung dịch thì tốc độ ăn mòn nhanh hơn.
- Cơ chế ăn mòn điện hóa được minh họa như sau:

Ăn mòn điện hóa
Ăn mòn kẽ
- Ăn mòn thành kẽ xảy ra trong vùng kẽ nứt.
- Dung dịch bên trong kẽ nứt cũng tương tự với dung dịch bên trong một lỗ hở mà trong đó có nồng độ các chất và acid khá cao.
Ăn mòn do ảnh hưởng của Vi sinh vật
- Các vi sinh vật trong nước hình thành lớp màng vi sinh trên bề mặt của hệ thống.
- Lớp màng này bao gồm các quần thể vi sinh và các chất bài tiết của chúng ở dạng polyme.
- Các chủng loại vi sinh vật sống trong hệ thống giải nhiệt có thể tồn tại trong những điều kiện khác nhau, từ những loài hiếu khí đến những loại vi khuẩn kỵ khí.
Hoá chất chống ăn mòn cáu cặn hệ tháp thống giải nhiệt BSG 9000

Hoá chất chống ăn mòn cáu cặn cho cooling Tower do Nam Việt cung cấp
- BSG 9000 là hỗn hợp của phosphate hữu cơ và chất đồng trùng hợp.
- BSG 9000 sẽ hạn chế sự hình thành cặnnhờ sự bẻ gãy tinh thể, tạo phức và phân tán.
- BSG 9000 là một chất ức chế ăn mòn và cáu cặn gốc hữu cơ.
- BSG 9000 được sử dụng để duy trì nồng độ phosphate hữu cơ ở một nồng độ cho phép trong nước hệ thống giải nhiệt.
- Mức độ xử lý tối ưu sẽ tùy thuộc vào điều kiện và các thông số vận hành hệ thống giải nhiệt.
- Về vấn đề này, kỹ thuật của chúng tôi sẽ đưa ra mức độ xử lý tối ưu phù hợp với từng hệ thống.
- BSG 9000 tan tốt trong nước, không ăn mòn thiết bị, bơm định lượng, thùng chứa làm bằng thép.
- BSG 9000 có thể được đưa vào hệ thống trực tiếp bằng phương pháp thủ công hay bằng bơm định lượng.
Lợi ích hoá chất chống ăn mòn cáu cặn hệ thống tháp giải nhiệt BSG 900
- Không ô nhiễm, chỉ chứa hợp chất hữu cơ dễ bị phân hủy sinh họ
- Ngăn ngừa sự hình thành cặn dạng muối không tan.
- Hạn chế sự tắc nghẽn do bụi bẩn từ không khí.
- Chịu được những chất diệt vi sinh có tính oxi hóa.
Tìm hiểu cáu cặn trong hệ thống giải nhiệt tại đây
Nam Việt chuyên cung cấp các giải pháp xử lý nước hoá chất chống cáu cặn ăn mòn diệt vi sinh cho hệ thống giải nhiệt Cooling Tower, Chiller. Quý khách cần tư vấn hỗ trợ liên hệ hotline 0932562177

Bài viết liên quan
Hoá chất diệt vi sinh rêu tảo hệ thống tháp giải nhiệt cooling tower
Vi sinh rêu tảo trong hệ thống giải nhiệt là nguyên nhân gây cản trở...
Hoá chất chống cặn hệ thống tháp giải nhiệt Cooling Tower
Cáu cặn hệ thống giải nhiệt là vấn đề cần quan tâm vì hiệu quả...