Xử lý nước thải thủy sản là yêu cầu bắt buộc với ngành chế biến thủy hải sản. Ngành chế biến thủy hải sản hiện nay là một trong những ngành kinh tế quan trọng, với quy mô sản xuất hàng hóa lớn, đi đầu trong hội nhập kinh tế quốc tế. Tuy nhiên ngành chế biến thủy sản cũng là một trong những ngành gây ô nhiễm nghiêm trọng đến môi trường.

Video Công nghệ xử lý nước thải Thuỷ sản do Nam Việt thiết kế

Các nguồn phát sinh nước thải chế biến thủy sản

  • Quá trình rửa nguyên liệu, máy móc, thiết bị, nhà xưởng
  •   Các chất thải của cá, vụn thức ăn thừa ….
  •   Quá trình rửa, vệ sinh của công nhân viên

Lượng nước thải của ngành chế biến thủy sản chiếm 85-90% từ khâu sản xuất, chủ yếu là các công đoạn xử lý nguyên liệu, chế biến, hoàn tất sản phẩm, vệ sinh nhà xưởng và dụng cụ, thiết bị.

Phần còn lại là nước thải sinh hoạt của công nhân viên, khâu vệ sinh khu vực nhà ăn, nhà bếp… trong nhà máy.

Một vài số liệu tham khảo nước thải ngành chế biến thuỷ sản

  • Cá da trơn: 5 – 7m3/tấn sản phẩm.
  • Tôm đông lạnh: 4 – 6m3/tấn sản phẩm.
  • Surimi (sản phẩm giả cua): 20 – 25m3/tấn sản phẩm.
  • Thủy sản đông lạnh hỗn hợp: 4 -6m3/tấn sản phẩm.

Nước thải ngành này chứa phần lớn các chất thải hữu cơ có nguồn gốc từ động vật và có thành phần chủ yếu là protein và các chất béo. Trong hai thành phần này, chất béo khó bị phân hủy bởi vi sinh vật.

Các chất hữu cơ chứa trong nước thải chế biến thủy sản chủ yếu là dễ bị phân hủy.

Trong nước thải chứa các chất như cacbonhydrat, protein, chất béo,… khi xả vào nguồn nước sẽ làm suy giảm nồng độ oxy hòa tan trong nước do vi sinh vật sử dụng ôxy hòa tan để phân hủy các chất hữu cơ.

Nồng độ oxy hòa tan dưới 50% bão hòa có khả năng gây ảnh hưởng tới sự phát triển của tôm, cá.

Oxy hòa tan giảm không chỉ gây suy thoái tài nguyên thủy sản mà còn làm giảm khả năng tự làm sạch của nguồn nước, dẫn đến giảm chất lượng nước cấp cho sinh hoạt và công nghiệp.

Ảnh hưởng đến môi trường ngành chế biến thủy sản

  • Ô nhiễm không khí:
    • Mùi hôi do lưu trữ các phế thải sản xuất
    • Khí thải từ các máy phát điện dự phòng..
  • Chất thải rắn phát sinh chủ yếu từ quá trình chế biến bao gồm các loại đầu vỏ tôm, vỏ nghêu, da/mai mực, nội tạng mực và cá,….
  • Nước thải sản xuất trong chế biến thủy sản chiếm 85-90% tổng lượng nước thải, chủ yếu từ các công đoạn: rửa trong xử lý nguyên liệu, chế biến, hoàn tất sản phẩm, vệ sinh nhà xưởng và dụng cụ, thiết bị, và nước thải sinh hoạt.

Thành phần tính chất nước thải chế biến thủy sản

Nước thải thủy sản là một trong những loại nước thải rất đặc trưng, có khả năng gây ô nhiễm môi trường cao bằng hàm lượng chất hữu cơ, cặn lơ lửng, N, và đặc biệt là P và sinh vật gây bệnh.

  • Hợp chất hữu cơ chiếm 70–80% gồm protit, acid amin, chất béo và các dẫn xuất của chúng có trong sản phẩm. Hầu hết các chất hữu cơ khó phân hủy.
  • Chất vô cơ chiếm 20–30% gồm cát, đất, muối, ure,  các chất phụ gia ….
  • N và P : Trong nước thải chế biến thủy sản thường chứa hàm lượng N và P rất cao , đặc biệt là Photpho không những có trong thành phần của sản phẩm mà còn phát sinh do quá trình bổ sung các chất phụ gia chế biến
  • COD và BOD trong nước thải thủy sản rất cao
  • Vi sinh vật gây bệnh : chứa nhiều loại vi trùng, virus và trứng ấu trùng giun sán gây bệnh.

Thành phần tính chất một số loại nước thải thuỷ sản.

Chỉ tiêu

Đơn vị

Nồng độ

Tôm đông lạnhCá da trơnThủy sản đông lạnh hỗn hợp
pH6.5 – 96.5 – 75.5 – 9
SSmg/L100 – 300500 – 120050 – 194
CODmgO2/L800 – 2000800 – 2500694 – 2070
BOD5mgO2/L500 – 1500500 – 1500391 – 1539
N tổngmg/L50 – 200100 – 30030 – 100
P tổngmg/L10 -12050 – 1003 – 50
Dầu và mỡmg/L250 – 8302.4 – 100

Nguồn: Tổng cục môi trường 2009

Tiêu chuẩn Nước thải Thuỷ sản sau khi xử lý đạt quy chuẩn QCVN 11-MT:2015/BTNMT

Một số chỉ tiêu nước thải để làm cơ sở cho việc thiết kế hệ thống xử lý

STTCHỈ TIÊUĐƠN VỊĐẦU VÀOQCVN 11:2015/BTNMTQCVN 11:2015/BTNMT
CỘT ACỘT B
01pH6 – 85,5 – 95,5 – 9
02BOD5mg/l500 – 30003050
03CODmg/l800 – 500075150
04TSSmg/l200 – 100050100
05Nitơ tổngmg/l120 – 5003060
06Tổng ColiformMPN hoặc CPU mg/l9,0 x 10530005000

(Nguồn: QCVN11-MT:2015/BTNMT).

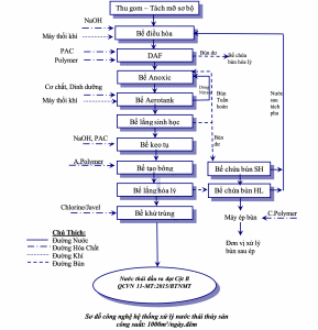
Sơ đồ công nghệ xử lý nước thải chế biến Thủy sản

xử lý nước thải thuỷ sản

  • Thành phần chủ yếu là các hợp chất hữu cơ có khả năng phân hủy sinh học, hợp chất nitơ, và photpho cao. Vì thế, phương pháp sinh học áp dụng rất có hiệu quả
  • Lựa chọn phương pháp phụ thuộc vào nhiều yếu tố: tiêu chuẩn đầu ra, thành phần, lưu lượng nước thải và giá thành xử lý.

Thu gom – Tách mỡ sơ bộ

Thu gom nước thải từ nhà máy về khu xử lý tập trung, kết hợp việc tách mỡ sơ bộ qua các ngăn tách mỡ giúp loại bỏ lượng mỡ thô lớn hạn chế việc tắc nghẽn bơm cũng như loại bỏ một lượng lớn cặn bả, đất cát.

Nước thải sẽ được bơm chìm bơm vào Bể Điều Hòa.

Bể Điều Hòa:

Trong hệ thống xử lý nước thải, bể điều hòa được xây dựng nhằm để điều hoà lưu lượng, nồng độ các chất ô nhiễm và trung hoà pH (khi cần).

Từ đó, khắc phục các vấn đề sinh ra do sự dao động của lưu lượng và nồng độ chất ô nhiễm đồng thời cải thiện hiệu quả hoạt động của các quá trình tiếp theo vì:

Các chất ảnh hưởng đến quá trình xử lý có thể được pha loãng, pH có thể được trung hòa và ổn định ⟹ hiệu quả xử lý của quá trình xử lý sinh học được nâng cao do không bị hoặc giảm đến mức thấp nhất “shock” tải trọng;

Chất lượng nước thải sau xử lý được cải thiện do tải trọng chất thải lên các công trình ổn định.

Tiết kiệm diện tích xây dựng do các công trình sau bể điều hòa được thiết kế theo lưu lượng nước thải trung bình giờ.

Dung tích chứa nước càng lớn thì độ an toàn về nhiều mặt càng cao.

Để tránh lắng cặn và phân hủy kỵ khí phát sinh mùi hôi, Bể điều hòa được sục khí hoặc khuấy trộn liên tục.

Nước thải sẽ được bơm bằng bơm chìm được bố trí đủ số lượng để chạy luân phiên bơm vào hệ thống phản ứng siêu tốc trước khi vào bể DAF

Tuyển nổi siêu nhanh DAF

Nước thải sau khi được bơm vào hệ thống phản ứng Hoá lý để xáo trộn nước cùng hóa chất PAC, Polymer tạo điều kiện phản ứng tốt hơn cho hệ thống tuyển nổi siêu nông DAF.

Bể Tuyển Nổi Siêu Nông (DAF) là một thiết bị dùng để tách và loại bỏ các chất rắn hòa tan (TDS) từ chất lỏng dựa trên những thay đổi trong độ tan của khí áp khác nhau.

Không khí được hòa tan dưới áp lực trong một chất lỏng sạch và bơm trực tiếp vào bể Tuyển Nổi.

Sau khi vào bể, áp suất không khí được tạo ra và kết hợp với chất lỏng, mà sẽ trở thành siêu bão hòa với các bong bóng khí có kích thước Micro.

Các bong bóng không khí li ti sản xuất một lực hấp dẫn cụ thể bám dính vào các phần tử rắn lơ lững trong nước và nâng các hạt lơ lửng nổi lên bề mặt chất lỏng, tạo thành một lớp bùn nổi được loại bỏ bởi dàn cào ván bùn mặt.

Chất rắn nặng lắng xuống đáy hồ và cũng được cào gom lại và hút ra ngoài bằng bơm hút bùn để đưa về khu xử lý bùn xử lý.

Nước thải sẽ được tự chảy sang Bể Anoxic để tiếp tục xử lý bằng quá trình sinh học.

Bể Anoxic

Bể sinh học này có nhiệm vụ khử Nitơ. Các vi khuẩn hiện diện trong nước thải tồn tại ở dạng lơ lửng do tác động của motor khuấy trộn

Quá trình khử nitrate:

  • Diễn ra ở bước thứ hai theo sau quá trình nitrate hóa, là quá trình khử nitrate-nitrogen thành khí nitơ, nitrous oxide (N2O) hoặc nitrite oxide (NO) được thực hiện trong môi trường thiếu khí (anoxic) và đòi hỏi một chất cho electron là chất hữu cơ hoặc vô cơ.

Hai con đường khử nitrate có thể xảy ra trong trạm sinh học đó là:

  • Đồng hóa: Con đường đồng hóa liên quan đến khử nitrate thành ammonia sử dụng cho tổng hợp tế bào. Nó xảy ra khi ammonia không có sẵn, độc lập với sự ức chế của oxy.
  • Dị hóa (hay khử nitrate): Khử nitrate bằng con đường dị hóa liên quan đến sự khử nitrate thành oxide nitrite, oxide nitrous và nitơ:

NO3   ->   NO2   ->  NO(g)  ->   N2O (g)  -> N2(g)

Một số loài vi khuẩn khử nitrate được biết như: Bacillus, Pseudomonas, Methanomonas, Paracoccus, Spirillum, và Thiobacillus, Achromobacterium, Denitrobacillus, Micrococus, Xanthomonas.

Hầu hết vi khuẩn khử nitrate là dị dưỡng, nghĩa là chúng lấy carbon cho quá trình tổng hợp tế bào từ các hợp chất hữu cơ.

Bên cạnh đó, vẫn có một số loài tự dưỡng, chúng nhận carbon cho tổng hợp tế bào từ các hợp chất vô cơ.

Ví dụ loài Thiobacillus denitrificans oxy hóa nguyên tố S tạo năng lượng và nhận nguồn carbon tổng hợp tế bào từ  CO2 tan trong nước hay HCO3.

Phương trình sinh hóa của quá trình khử nitrate sinh học:

Tùy thuộc vào nước thải chứa carbon và nguồn nitơ sử dụng.

  • Phương trình năng lượng sử dụng methanol làm chất nhận electron:

6 NO3  +  5 CH3OH  ->  5 CO2   +  3 N2  +  7 H2O  +  6 OH

  • Toàn bộ phản ứng gồm cả tổng hợp sinh khối:

NO3  +  1,08 CH3OH   + 0,24 H2CO3   -> 0,056 C5H7O2N  +  0,47 N2  + 1,68 H2O  +   HCO3

O2  +  0,93 CH3OH   + 0,056 NO3   -> 0,056 C5H7O2N  +  0,47 N2  + 1,04 H2O  + 0,59 H2CO3  +  0,56 HCO3

  • Phương trình năng lượng sử dụng methanol, ammonia-N làm chất nhận electron:

NO3  +  2,5 CH3OH   + 0,5 NH4+  +  0,5 H2CO3   -> 0,5 C5H7O2N  + 0,5 N2  +4,5 H2O  +  0,5 HCO3

  • Phương trình năng lượng sử dụng methane làm chất nhận electron:

5 CH4  +  8NO3   -> 4 N2  +  5 CO2  +  6 H2O + 8 OH

  • Toàn bộ phản ứng gồm cả tổng hợp sinh khối sử dụng nước thải làm nguồn carbon, ammonia-N, làm chất nhận electron:

NO3 + 0,345 C10H19O3N + H+ +  0,267 NH4+  +  0,267 HCO3   -> 0,612 C5H7O2N + 0,5 N2  +2,3 H2O  +  0,655 CO2

Phương trình sinh hóa sử dụng methanol làm nguồn carbon chuyển nitrate thành khí nitơ có ý nghĩa trong  thiết kế: Nhu cầu oxy bị khử 2,86 g/g nitrate bị khử.

Độ kiềm sinh ra là 3,57gCaCO3/g nitrate bị khử nếu nitrate là nguồn nitơ cho tổng hợp tế bào. Còn nếu ammonia-N có sẳn, độ kiềm sinh ra thấp hơn từ 2,9-3g CaCO3/g nitrate bị khử.

Bể Aerotank:

Chuyển hóa các hợp chất hữu cơ thành metan và các sản phẩm hữu cơ khác.

Bể xử lý sinh học hiếu khí có chế độ hoạt động liên tục, xử lý chất bẩn hữu cơ trong nước thải bằng vi sinh vật hiếu khí bám dính trên các giá thể lắp cố định bên trong bể.

Các vi sinh vật này sẽ phân hủy các chất hữu cơ thành sản phẩm cuối cùng là CO2 và H2O.

Không khí ở đây được cấp vào nhờ máy thổi khí hoạt động luân phiên 24/24h.

Nước sau khi ra khỏi công trình đơn vị này, hàm lượng COD và BOD giảm 80-95%, đồng thời lượng bùn sinh ra cũng không nhiều như ở quá trình xử lý vi sinh bằng bùn hoạt tính lơ lửng (bể Aerotank).

Quá trình xử lý sinh học diễn ra tại bể Aerotank được mô tả bằng phương trình phản ứng sau:

  • Quá trình oxy hóa chất hữu cơ:

C5H7NO2 + O2 + vi sinh vật” CO2 + H2O + tế bào mới + năng lượng

Trong đó C5H7NO2 biểu thị cho các hợp chất hữu cơ có mặt trong nước thải.

  • Quá trình Nitrare hóa:

Phản ứng Nitrate hóa được mô tả như sau:

  • Chuyển hóa Amoniac thành Nitrite dưới tác dụng của vi khuẩn Nitrosomaonas:

Nitơ Amoniac + 1.5 O2 → Nitrite + H2O + giảm độ kiềm

  • Chuyển hóa Nitrite thành Nitrate dưới tác dụng của vi khuẩn Nitrobacter:

Nitrite + 0.5 O2 → Nitrate

Phản ứng Nitrate hóa được mô tả bằng phương trình tổng quát sau:

Nitơ Amoniac + 2 O2 → Nitrate + H2O + Giảm độ kiềm

  • Quá trình khử Nitrate:

Trong quá trình khử Nitrate bằng phương pháp sinh học, Nitrate được chuyển hóa thành khí Nitơ tự do.

Khí Nitơ sinh ra được thoát vào không khí.

Ngược lại với quá trình Nitrate hóa, quá trình khử Nitrate bằng phương pháp sinh học diễn ra trong môi trường yếm khí (không có oxy) và sử dụng các hợp chất hữu cơ có mặt trong nước thải như là nguồn cacbon. Phản ứng Nitrate được mô tả bằng phương trình sau:

Nitrate nitrogen + cacbon hữu cơ → Khí Nitơ + Tăng độ kiềm

Ngoài ra với việc sử dụng đan xen giữa quá trình hiếu khí, thiếu khí và yếm khí cũng diễn ra quá trình khử phốt pho trong nước thải bằng cả hai phương pháp sinh học hiếu khí và yếm khí.

  • Quá trình khử phốt pho bằng phương pháp sinh học:

Phốt pho tồn tại trong nước thải dưới các dạng orthophosphate, polyphosphate và phốt pho hữu cơ. Trong quá trình xử lý sinh học, phốt pho trong nước thải được tách ra thông qua việc tạo thành các mô của tế bào vi sinh vật trong quá trình khử chất hữu cơ.

Bể lắng sinh học:

Lắng các bông bùn vi sinh từ quá trình sinh học và tách các bông bùn này ra khỏi nước thải.

Nước thải từ bể sinh học hiếu khí được dẫn vào ống trung tâm nhằm phân phối đều trên toàn bộ mặt diện tích ngang ở đáy bể.

Ống trung tâm được thiết kế sao cho nước khi ra khỏi ống và đi lên với vận tốc chậm nhất (trong trạng thái tĩnh), khi đó các bông bùn hình thành có tỉ trọng đủ lớn thắng được vận tốc dòng nước thải đi lên sẽ lắng xuống đáy bể lắng.

Bùn dư lắng ở đáy bể lắng.

Ở trung tâm đáy bể đặt 2 bơm chìm hút bùn, đường ống bùn được chia ra 2 hướng 1 là tuần hoàn về các bể Anoxic và Aerotank, 2 là đường thải bùn qua bể nén bùn sau đó được ép qua máy ép bùn trục vít đa đĩa giúp bùn khô hơn và thu hồi lượng nước lớn ngậm trong bùn thải, bùn khô sau khi ép sẽ được đơn vị xử lý chất thải có chức năng  chuyển đi xử lý định kỳ.

Bể keo tụ:

Nước thải từ bể lắng sinh học tiếp tục được chảy sang bể keo tụ đồng thời, hóa chất keo tụ (PAC) cũng được châm vào bể.

Tại bể, motor cánh khuấy quay với tốc độ 70  150v/phút nhằm tạo ra dòng chảy xoáy rối khuấy trộn hoàn toàn hóa chất với dòng nước thải để cho quá trình phản ứng xảy ra nhanh hơn.

Lượng hóa chất PAC được châm vào bể sẽ được tính toán thông qua thí nghiệm Jartest để chọn ra nồng độ hóa chất phù hợp nhất đối với tính chất đặc thù của mỗi công ty chế biến thủy sản khác nhau.

Sau đó, nước thải sẽ tiếp tục tự chảy qua bể tạo bông (Đồng thời hóa chất trợ keo tụ cũng được châm vào bể).

Bể tạo bông:

Nước thải từ bể keo tụ sẽ được chảy tràn sang bể tạo bông nhằm sử dụng hóa chất trợ keo tụ (Polime) để gia tăng khả năng kết dính của bông cặn.

Sử dụng cánh khuấy khuấy trộn với tốc độ để hòa trộn hóa chất tạo bông với dòng nước thải.

Motor khuấy chậm 10 – 50v/phút giúp cho trình hòa trộn giữa hóa chất với nước thải được hoàn toàn nhưng không phá vỡ sự kết dính giữa các bông cặn.

Nhờ có chất trợ keo tụ mà các bông cặn hình thành kết dính với nhau tạo thành những bông cặn lớn hơn có tỉ trọng lớn hơn tỉ trọng của nước nhiều lần nên rất dễ lắng xuống đáy bể khi lắng và tách ra khỏi dòng nước thải.

Nước thải từ bể tạo bông tiếp tục tự chảy qua bể lắng hóa lý.

Bể lắng hóa lý:

Quá trình keo tụ sẽ làm phát sinh và gia tăng liên tục lượng bùn. Do đó, bể lắng hóa lý được thiết kế để thu gom lượng bùn này.

Bể lắng được thiết kế tạo môi trường tĩnh cho bông bùn lắng xuống đáy bể và được gom vào tâm nhờ hệ thống thu gom bùn lắp đặt dưới đáy bể.

Bùn sau khi lắng được đưa về bể chứa bùn.

Phần nước trong sau lắng được thu hồi lại bằng hệ thống máng thu nước răng cưa được hố trí trên bề mặt bể và tiếp tục được dẫn sang bể khử trùng.

Bùn lắng hóa lý sẽ được bơm định kỳ sang bể nén bùn sau đó được ép qua máy ép bùn trục vít đa đĩa.

Bùn này chứa nồng độ chất rắn cao (2-3%); vì vậy nó có thể được bơm trực tiếp sang bể chứa bùn mà không cần thiết phải nén sau đó đem đi ép.

Bùn sau khi ép cũng được đơn vị xử lý chất thải có chức năng thu gom xử lý định kỳ.

Bể khử trùng

Nước thải sau khi hóa lý còn chứa khoảng 105 – 106 vi khuẩn trong 100ml, hầu hết các loại vi khuẩn này tồn tại trong nước thải không phải là vi trùng gây bệnh, nhưng cũng không loại trừ một số loài vi khuẩn có khả năng gây bệnh.

Khi cho Javel/Chlorine vào nước, hóa chất Javel/ Chlorine có tính oxi hóa mạnh sẽ khuếch tán xuyên qua vỏ tế bào vi sinh vật và gây phản ứng với men bên trong của tế bào vi sinh vật làm phá hoại quá trình trao đổi chất dẫn đến vi sinh vật bị tiêu diệt.

Bể nén bùn

Nhiệm vụ: Lượng bùn dư sinh ra từ bể lắng sinh học và bùn từ bể lắng hóa lý sẽ được đưa đến bể nén bùn

Để tiến hành tách pha nước khỏi pha rắn theo phương pháp lắng trọng lực, kết hợp với dàn nén bùn được lắp đặt dưới đáy bể hỗ trợ việc nén bùn tốt hơn tối ưu cho việc ép bùn cho được bùn khô hơn.

Sau đó sẽ được bơm hút vào Máy ép bùn xử lý ra bùn khô sau đó chuyển cho đơn vị có chức năng xử lý bùn sau ép. 

Đến với Nam Việt quý khách hàng sẽ nhận được sự tư vấn tận tình về công nghệ, sự chuyên nghiệp trong tác phong làm việc.

Với đội ngũ kỹ sư trẻ, có chuyên môn chúng tôi luôn sẵn sàng hỗ trợ khách hàng khi gặp vấn đề.

Nam Việt luôn phấn đấu trở thành sự lựa chọn uy tín của khách hàng trong lĩnh vực xử lý nước.

Quý khách hàng cần tư vấn, thiết kế hãy liên hệ với chúng tôi để được hỗ trợ chi tiết.

Hotline 0932562177

Đánh giá

Average rating 5 / 5. Vote count: 22

Bạn hãy đánh giá cho bài viết này